了解最新公司动态及行业资讯

为加强综合行政执法制式服装和标志管理,推进规范文明执法,12月9日,财政部、司法部印发了《关于印发
的通知》,应急管理行政执法人员适用!详情如下↓↓↓
综合行政执法制式服装和标志管理办法
第一章 总 则
第一条 为加强综合行政执法制式服装和标志管理,推进规范文明执法,依据党中央、国务院关于深化综合行政执法改革的有关规定,制定本办法。
第二条 生态环境保护、交通运输、农业、文化市场、应急管理、市场监管等综合行政执法制式服装和标志管理适用本办法。
第三条 财政部、司法部负责制定综合行政执法制式服装和标志管理制度,国务院综合行政执法主管部门负责指导协调本领域制式服装和标志管理工作。
县级及以上地方人民政府司法行政、财政部门负责本地区综合行政执法制式服装和标志监督管理工作。
第四条 各地应当按照本办法规定的配发范围、标准和相关技术规范,在预算定额标准以内配发制式服装和标志。不得扩大着装范围,不得改变制式服装和标志式样,不得提高配发标准。
各地应当加强综合行政执法队伍建设,督促综合行政执法人员规范穿着制式服装、佩戴标志,严肃仪容仪表及执法风纪。
第五条 配发制式服装和标志所需经费,由地方各级人民政府纳入本级预算管理,列入综合行政执法部门的部门预算。
第六条 制式服装和标志的采购,原则上由省级及以上综合行政执法部门按照政府采购有关规定组织实施。
第二章 配发范围
第七条 地方各级综合行政执法部门主要履行行政处罚、行政强制、行政检查等行政执法职能的内设或所属执法机构中,取得行政执法证件且直接面向执法对象开展执法工作的在编在职人员配发制式服装和标志,其他人员不予配发。
国务院综合行政执法主管部门派出的执法机构中,符合前款规定的人员配发制式服装和标志,其他人员不予配发。
第八条 已配发制式服装和标志的综合行政执法人员,在履行行政执法职能时应当穿着制式服装、佩戴标志。
第三章 配发种类
第九条 帽类,具体包括:
(一)大檐帽(女士为卷檐帽);
(二)大檐凉帽(女士为卷檐凉帽);
(三)防寒帽(布面栽绒、皮面直毛皮)。
第十条 服装类,具体包括:
(一)常服(含上衣、裤子、衬衣);
(二)执勤服(春秋、冬执勤服,含上衣、裤子);
(三)夏装制式衬衣(长袖、短袖);
(四)单裤、裙子;
(五)防寒服(短款、长款)。
第十一条 鞋类,具体包括:
(一)单皮鞋;
(二)皮凉鞋;
(三)棉皮鞋、毛皮靴。
第十二条 标志类,具体包括:
(一)帽徽(大帽徽、小帽徽);
(二)臂章;
(三)肩章(硬肩章、软肩章、套式肩章);
(四)胸徽(硬胸徽、软胸徽);
(五)胸号(硬胸号、软胸号);
(六)领带;
(七)腰带。
第四章 气候区域和配发标准
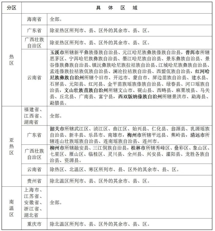
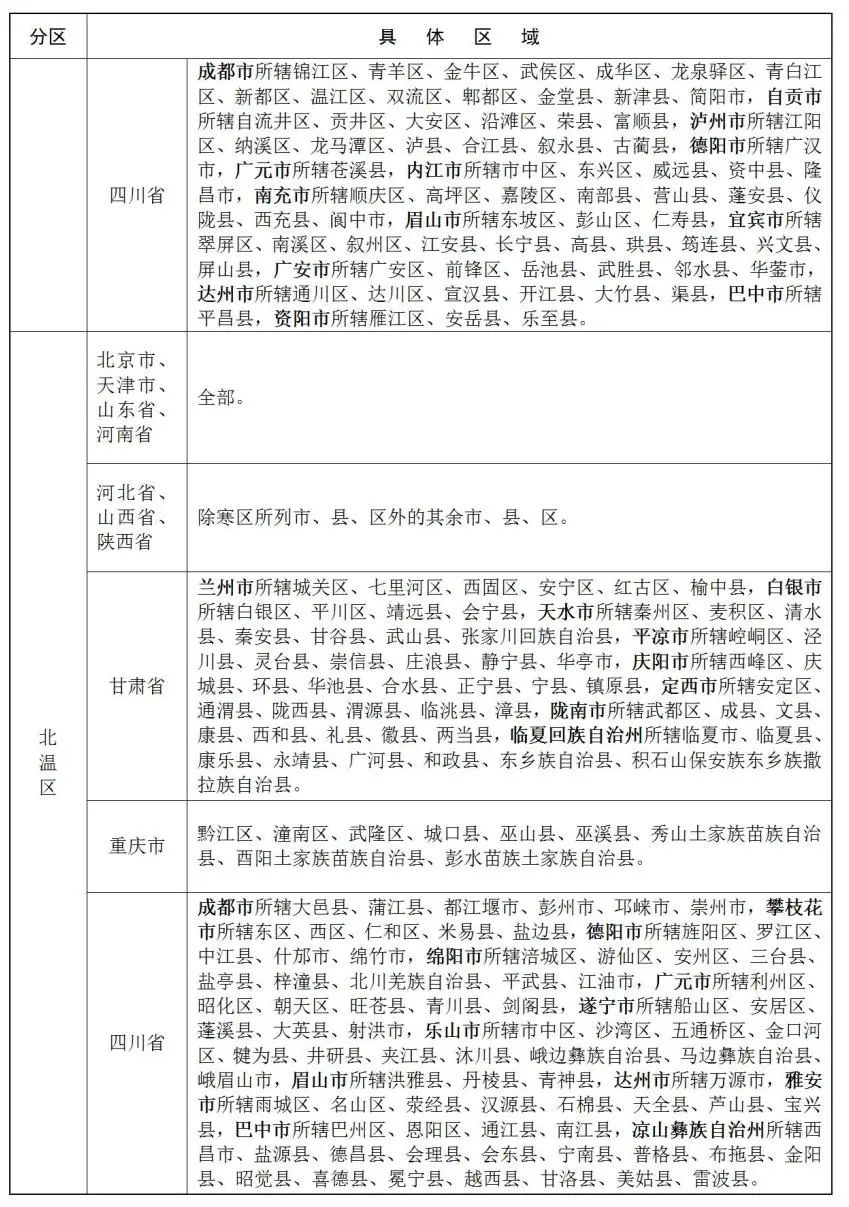
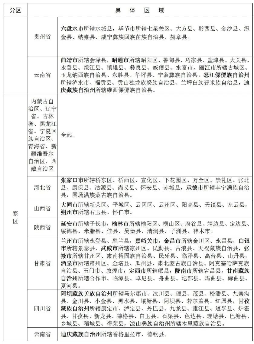
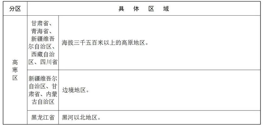
第十三条 气候区域划分为热区、亚热区、南温区、北温区、寒区、高寒区。根据气候区域划分,确定制式服装的配发品种和使用年限。
第十四条 帽类
(一)大檐帽、大檐凉帽(女士为卷檐帽、卷檐凉帽)。
首次男士发大檐帽1顶、大檐凉帽1顶,女士发卷檐帽1顶、卷檐凉帽1顶,热区、亚热区、南温区使用年限4年,北温区、寒区、高寒区使用年限5年,期满换发大檐帽(卷檐帽)1顶、大檐凉帽(卷檐凉帽)1顶。
(二)防寒帽。
南北温区首次发布面栽绒防寒帽1顶,使用年限6年,期满换发1顶。
寒区、高寒区首次发皮面直毛皮防寒帽1顶,使用年限5年,期满换发1顶。
第十五条 服装类
(一)常服(含上衣、裤子、衬衣)。
首次发常服1套(含衬衣2件),使用年限4年,期满换发1套。
(二)执勤服(春秋、冬执勤服,含上衣、裤子)。
热区、亚热区、南北温区首次发春秋执勤服2套、冬执勤服1套,寒区、高寒区首次发春秋执勤服1套、冬执勤服2套,使用年限4年,期满换发春秋执勤服1套、冬执勤服1套。
(三)夏装制式衬衣(长袖、短袖)。
首次发长袖制式衬衣2件,使用年限3年,期满换发2件;发短袖制式衬衣3件,热区、亚热区使用年限2年,南北温区使用年限3年,寒区、高寒区使用年限4年,期满换发3件。
(四)单裤、裙子。
首次男士发单裤2条,使用年限2年,期满换发2条;女士发单裤、裙子共2条,款式自选,使用年限2年,期满换发单裤、裙子共2条。
(五)防寒服。
南北温区、寒区、高寒区首次发防寒服1件(南北温区为短款,寒区、高寒区为长款),南北温区使用年限8年,寒区、高寒区使用年限6年,期满换发1件。
第十六条 鞋类
(一)单皮鞋。
首次发单皮鞋1双,使用年限2年,期满换发1双。
(二)皮凉鞋。
热区、亚热区、南北温区首次发皮凉鞋1双,使用年限3年,期满换发1双。
寒区、高寒区长期从事户外执法工作人员首次发皮凉鞋1双,使用年限5年,期满换发1双。
(三)棉皮鞋、毛皮靴。
南北温区首次发棉皮鞋1双,使用年限4年,期满换发1双。
寒区、高寒区首次发毛皮靴1双,使用年限6年,期满换发1双。
第十七条 标志类
(一)帽徽。
男士发大帽徽2枚,女士发大帽徽1枚、小帽徽1枚,损坏后交旧领新。
(二)臂章。
首次发臂章2副,损坏后交旧领新。
(三)肩章。
首次发硬肩章、软肩章、套式肩章各2副,损坏后交旧领新。
(四)胸徽。
首次发硬、软胸徽各2枚,损坏后交旧领新。
(五)胸号。
首次发硬、软胸号各2枚,损坏后交旧领新。
(六)领带。
首次发领带1条,损坏后交旧领新。
(七)腰带。
首次发腰带2条,使用年限3年,期满换发1条。
第五章 配发管理和监督
第十八条 首次配发时,各地应当按照本办法规定的种类和标准配发制式服装和标志。
第十九条 首次配发次年起,各地应当按照本办法规定的种类和标准,根据着装人员申请换发制式服装和标志。着装人员也可在个人年度定额内自主选配制式服装,但须符合执法工作实际需要并满足下列条件:
(一)仅限于选择与自己性别和身材相符的制式服装;
(二)鞋类每年度限选配一双;
(三)防寒服每4年限选配一件。
第二十条 个人年度定额根据本办法规定的配发种类、数量、使用年限、预算定额标准确定,包括分年度定额和年度平均定额两种,具体由各地结合实际确定。
分年度定额根据当年应换发的制式服装及标志数量和预算定额标准计算。第N年年度定额=Σ第N年应换发的制式服装及标志数量×对应的预算定额。
年度平均定额根据全部配发种类、使用年限、预算定额标准计算。年度平均定额=Σ制式服装及标志换发数量×对应的预算定额÷对应的使用年限。
个人年度定额余额指标可以结转使用。
第二十一条 各地应当严格胸号标志管理,确保胸号与行政执法证件编号一致。
第二十二条 制式服装和标志丢失、污损等影响正常执法工作的,按程序予以补发。因开展执法工作导致的,补发费用由单位负担;因个人原因导致的,补发费用由个人负担。
第二十三条 综合行政执法人员辞职、调离或者被辞退、开除的,应当交回所有制式服装和标志。综合行政执法人员退休的,应当交回所有标志。
废旧标志由各地组织统一回收处置。
第二十四条 相关单位和个人违反本办法规定,有下列情形之一的,应当依法依规严肃追究相关责任人责任:
(一)超范围、超标准配发制式服装和标志;
(二)擅自改变制式服装和标志式样;
(三)自主选配时弄虚作假,超出实际工作需要;
(四)擅自赠送、出租、出借制式服装和标志;
(五)不按规定穿着制式服装、佩戴标志,仪容仪表不严肃,屡犯不改;
(六)其他违反本办法规定的情形。
第六章 附 则
第二十五条 各省、自治区、直辖市司法行政、财政部门应当根据本办法,制定本地区综合行政执法制式服装和标志管理实施办法。
地方各级综合行政执法部门可以根据工作需要,制定本部门制式服装和标志具体管理规定,规范制作采购、配发领用、档案管理等行为。
第二十六条 涉及整合生态环境保护、交通运输、农业、文化市场、应急管理、市场监管等执法职能,在更大范围实行跨领域跨部门综合行政执法的,其制式服装和标志管理可以参照本办法执行。
第二十七条 本办法由财政部、司法部负责解释。
第二十八条 本办法自发布之日起施行。《农业专职植物检疫工作人员制服供应办法》(〔1987〕农(农)字第32号)、《沿海和内陆边境水域渔业执法人员制服供应办法》和《内陆水域渔业执法人员制服供应办法》(农渔发〔1996〕5号)、《工商行政管理人员制服管理和发放办法》(工商人字〔1988〕第170号)、《食品药品监督管理人员制式服装及标志供应办法》和《食品药品监督管理人员制式服装及标志式样标准》(食药监财〔2014〕15号)同时废止。
综合行政执法制式服装和标志式样




















综合行政执法制式服装和标志预算定额标准

综合行政执法队伍统一着装气候区域划分表




财政部、司法部有关负责人就《综合行政执法制式服装和标志管理办法》答记者问

▲点击图片,查看全文
近日,财政部、司法部有关负责人就《综合行政执法制式服装和标志管理办法》(以下简称《办法》)相关问题回答了记者的提问。
一、问:请介绍《办法》出台的背景。
答:《深化党和国家机构改革方案》明确,深化行政执法体制改革,整合组建生态环境保护、交通运输、农业、文化市场、市场监管5支综合行政执法队伍。2019年5月,国务院批准了财政部、司法部关于改进和规范统一着装管理的相关政策,明确上述5支综合行政执法队伍实行统一着装。2020年9月,中办、国办出台关于深化应急管理综合执法改革的意见,明确有关执法制式服装、标志等按中央统一规定执行。
为改变过去着装队伍各自为政,自行制定着装管理办法,制服式样和颜色五花八门的局面,增强着装的统一性、规范性和辨识度,有必要加强制度顶层设计,从中央层面制定统一的着装管理制度,从源头上规范6支综合行政执法队伍着装管理工作。为此,财政部、司法部会同生态环境部、交通运输部、农业农村部、文化和旅游部、应急部、市场监管总局等部门,深入调研论证,广泛听取相关中央部门、地方人民政府和相关部门以及一线执法人员的意见建议,充分吸收公安、海关、城管等着装队伍好经验好做法,形成了《办法》,报经国务院同意后发布。在统一着装历史上,针对不同的执法部门,制定统一的着装管理制度尚属首次。
二、问:综合行政执法队伍作为新着装的队伍,《办法》提出了哪些创新的管理措施?
答:随着经济社会发展,市场环境正在发生深刻变化,新业态新模式层出不穷,执法面临的形势与任务客观上要求行政执法工作要与时俱进地作出适应和调整,相应地对着装管理也提出了新要求。《办法》本着统一规范、突出重点、面向一线、保障必需的原则,从执法工作实际出发,积极适应新形势、新变化、新要求,提出了一系列务实可行的创新性举措。
一是统一制服和标志式样。6支综合行政执法队伍制服式样完全统一,主体元素、标志规格以及布局完全统一,不同执法队伍通过标志中的名称和图案加以区分,彻底解决长期以来不同执法部门着装五花八门的问题,切实提高行政执法严肃性。
二是向一线执法人员倾斜。重点保障一线执法人员着装,从是否履行行政执法职能、取得行政执法证件等方面,严格区分一线执法人员与行政办公、人事财务等内勤人员,避免着装中的“大锅饭”现象。
三是改进着装管理方式。采取按规定的种类、标准统一换发与个人在年度定额内自主选配相结合的管理方式,严格自主选配的管理规定,使之更加符合执法工作实际,避免福利化倾向。
四是实行财政全额保障。考虑到着装的执法属性,《办法》积极响应一线执法人员呼声,明确制服和标志所需经费由本级财政全额负担,取消此前由个人负担制服工料费30%的规定。
三、问:综合行政执法队伍涵盖的执法门类比较多,人员构成比较复杂,对于哪些人能穿制服、哪些人不能穿,《办法》是如何规定的?
答:过去,未经批准擅自着装和违规扩大着装范围问题比较突出,老百姓对“大盖帽满天飞”现象意见很大。为此,《办法》严格限定了着装范围,明确中央部门本级一律不着装,地方各级综合行政执法部门和国务院综合行政执法主管部门派出的执法机构中,只有符合特定条件的人员才允许着装,具体条件包括四个方面:
一是必须隶属于主要履行行政处罚、行政强制、行政检查等行政执法职能的综合行政执法部门内设或所属执法机构;
二是必须取得行政执法证件;
三是必须直接面向执法对象开展执法工作;
四是必须在编在职。上述条件相对于此前已经着装的行政执法队伍而言,是比较严格的。
此外,为顺应综合行政执法改革趋势,增强适用性,《办法》规定,涉及整合生态环境保护、交通运输、农业、文化市场、应急管理、市场监管等执法职能,实行跨领域跨部门综合行政执法的,其制服和标志管理可以参照执行。
四、问:相比于其他已经着装的行政执法队伍,综合行政执法制服和标志的配发种类、标准等有何变化?
答:综合行政执法制服和标志配发种类包括帽类、服装类、鞋类、标志类等4大类18小类,与其他已经着装的行政执法队伍大体相当。同时,结合一线执法人员的意见,《办法》对制服品种配置进行了适当优化,增加了皮鞋、腰带等品种,取消了不实用的领带夹、领花等品种。
配发标准方面,将全国划分为热区、亚热区、南温区、北温区、寒区、高寒区等6个气候区域,不同气候区域实行不同的首发数量、使用年限和换发数量。根据一线执法人员反映的制服穿着频率、损耗速度等情况,减少了大檐帽、常服配发数量,适当调整执勤服、皮凉鞋等使用年限,使配发标准更符合执法工作实际。
五、问:执法形象关乎国家权威。《办法》如何确保统一的综合行政执法制服和标志能够落地执行、不走样?
答:综合行政执法涉及的执法领域多、执法队伍和人员数量庞大,不同执法队伍之间,以及同一执法队伍不同地区之间要保持制服和标志式样、颜色完全统一,难度很大。为确保将统一的制式贯彻到底,树立整齐划一的综合行政执法形象,维护执法权威,主要采取了以下措施:
一是执行统一的式样。制定了统一的综合行政执法队伍制服的式样和颜色,并制作了综合行政执法制式服装和标志式样图册。式样图册随《办法》一并发布,作为各地制作制服的依据。
二是执行统一的技术规范。委托第三方专业机构拟订制服和标志技术规范,细化量化材质、面料、颜色、工艺等各项技术指标,并组织行业专家进行评审论证,形成统一、科学、通用的制作标准。
三是统一制作实物样本。将样衣和面料样块等实物与式样图册、技术规范一并用于采购、制作制服。
四是实行集中统一采购。《办法》规定,制服和标志的采购,原则上由省级及以上综合行政执法部门按照政府采购有关规定组织实施。避免分散采购带来的议价能力弱、供应商资质参差不齐等问题,进而影响制服质量和式样。
六、问:执法风纪问题一直以来是社会热点、老百姓的痛点。《办法》在加强综合行政执法队伍执法风纪方面规定了哪些具体措施?
答:执法人员是国家工作人员,着制式服装依法开展执法工作代表的是党和政府形象,行使的是人民赋予的权力,必须严格依法行政,自觉接受监督。《办法》对着装行为进行了规范和约束,要求各地督促综合行政执法人员规范穿着制服、佩戴标志,严肃仪容仪表及执法风纪。《办法》还要求地方各级综合行政执法部门根据工作需要,制定本部门制服和标志具体管理规定,规范制作采购、配发领用、档案管理等行为。
对相关单位和个人违反规定,有下列情形之一的,《办法》要求依法依规严肃追究相关责任人责任:
一是超范围、超标准配发制服和标志;
二是擅自改变制服和标志式样;
三是自主选配时弄虚作假,超出实际工作需要;
四是擅自赠送、出租、出借制服和标志;
五是不按规定穿着制服、佩戴标志,仪容仪表不严肃,屡犯不改;
六是其他违反《办法》规定的情形。
七、问:在当前财政形势下,《办法》是如何体现厉行节约要求的?
答:政府过“紧日子”,目的是让人民群众过好日子。《办法》制定过程中,严格落实过“紧日子”要求,从质和量两方面下功夫,在切实保障执法工作实际需要的同时,坚持厉行节约、精打细算,坚决杜绝铺张浪费。具体措施是:
减少配发品种、降低配发标准、压缩预算定额。如,将具有礼服功能、不适合现场执法穿着的春秋常服和冬常服,合并为一套常服,取消了不实用的领带夹、领花等品种;
综合考虑气候特点、穿着频率、损耗速度等情况,适当减少大檐帽、卷檐帽的首发数量,明确热区亚热区不配发防寒帽,严格限定寒区高寒区配发皮凉鞋的条件,适当延长皮凉鞋、毛皮靴的使用年限等;
制服面料的选择上,以尽量满足舒适、挺括、吸汗排汗、防静电等基本功能需求为主,不追求高标准、高品质;
确定预算定额标准时,委托第三方进行评审论证,通过广泛调研、货比三家、科学论证,挤出价格中的“水分”,最大限度地压缩成本。初步测算,实施《办法》原则上不会增加地方财政负担。
八、《办法》发布后具体组织实施工作如何安排?
答:根据着装工作安排,生态环境部等6家综合行政执法主管部门分别牵头负责本系统的着装具体组织实施工作,配发制服和标志所需经费由各级政府纳入本级预算管理,列入综合行政执法部门的部门预算。财政部、司法部将加强统一着装工作统筹协调和监督指导。
为确保顺利实施,《办法》发布前,已要求主管部门同步开展准备工作,加强对地方的指导和协调,与2021年预算编制等工作保持衔接。对着装日期不作统一规定,由各主管部门根据本系统工作实际确定。主要考虑是,6个系统着装人员规模相差悬殊,执法机构设置情况不尽相同,管理要求也有所不同;同时,根据《办法》规定,制服采购可由中央部门统一实施,也可由各省级部门分别实施,具体采取何种方式由各系统自己决定,不同方式所需时间也不一样。

来源:财政部、湖北应急管理
▼
精彩回顾
▼
●人物风采 | 2020年度“申城最美应急管理工作者”风采展示暨线上投票评选活动开始了~~~请您来参与●周年回眸 | 上海市应急管理局成立两周年回眸●在线访谈 | 加强应急管理 筑牢防灾减灾救灾的人民防线
原标题:《【关注】应急管理适用!综合行政执法制式服装和标志来了》
城管执法服,城管制服,城管服装,综合执法制服,综合执法服装,城管制服厂家,六部门制服,生态环境保护制服,农业制服,文化市场制服,市场监管制服,交通运输制服,应急管理制服,标志服,标志服装厂家,